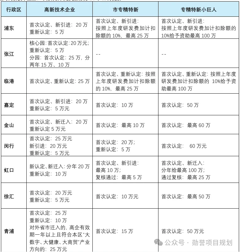
上海各区对高新技术企业 & 专精特新认定奖励情况

image.png